【行业资讯】江苏省苏州市商务局等九部门关于开展报废机动车回收行业优化提升专项行动的实施方案

来源:艾特大象        2022-02-08

 

 

江苏省苏州市商务局等九部门关于开展报废机动车回收行业优化提升专项行动的实施方案

商体系﹝2021﹞251号

 

各市、区商务局,发改委,工信局,公安局,生态环境局,交通运输局,应急管理局,市场监管局,消防救援大队:

为贯彻落实《报废机动车回收管理办法》《报废机动车回收管理办法实施细则》《关于印发江苏省报废机动车回收管理实施办法的通知》《关于印发江苏省废矿物油污染专项整治工作方案的通知》和《苏州市安全生产专项整治三年行动实施方案》等法律法规和文件精神,促进我市报废机动车回收拆解行业规范有序发展,经研究,决定在2021年5月起至2022年6月,在全市报废机动车回收行业开展优化提升专项行动。现制定如下方案:

 

一、总体要求

坚持以习近平新时代中国特色社会主义思想为指导,深入贯彻落实习近平总书记关于安全生产和生态文明方面的重要指示精神,牢固树立以人民为中心的发展理念,坚持安全第一、生态优先、绿色发展和高质量发展,坚持问题导向,坚持标本兼治,全面深入排查风险隐患,进一步压紧压实企业主体责任、部门监管责任、地方政府属地管理责任,持续提升报废机动车回收行业发展水平。

 

二、主要任务

(一)强化隐患排查。各职能部门要加强协作,形成工作合力,全面排查报废机动车回收企业在安全、环保、消防、危化品使用等领域存在的风险隐患,深入分析存在的短板和弱项,督促报废机动车回收企业开展隐患自查自纠。

(二)强化宣传培训。各地要综合运用宣传教育、日常监管、信用约束、协会自律等多种手段,宣传安全生产和环境保护等方面的法律法规,督促报废机动车回收企业对照《企业落实安全生产主体责任重点事项清单》,落实企业主体责任,增强从业人员的安全意识。

(三)强化责任意识。在专项行动过程中,牢固树立“党政同责、一岗双责、齐抓共管、失职追责”责任意识,压实地方的监管责任和企业的主体责任。加强对具体问题的收集,及时会同有关部门研究解决,增强监管能力水平,建立和完善长效机制,全面遏制各类安全生产事故和破坏生态环境行为的发生。

(四)强化行业提升。鼓励原有报废机动车回收企业提档升级,指导新申报企业强化日常经营管理,全面提升报废机动车回收企业行业发展水平。

 

三、责任分工

落实企业主体责任。报废机动车回收企业法人代表和实际控制人同为安全生产和环境保护的第一责任人,要建立健全规章制度,认真开展隐患排查,加强相关业务培训,确保主体责任落实到位。

落实属地管理责任。报废机动车回收企业所在地的政府(管委会)要加强对报废机动车回收行业优化提升行动的组织领导,全面系统掌握企业安全生产和环境保护等方面的情况,督促企业认真落实主体责任。

落实部门监管责任。商务部门要牵头开展优化提升专项工作,督促企业开展隐患排查整改和规范提升,及时将发现的问题汇总抄送属地;发改部门要督促企业做好汽车零部件再制造工作;工信部门要督促有资质的企业做好新能源汽车动力蓄电池回收利用工作;公安部门要督促企业做好报废车辆监销,依法开展打击买卖伪造票证、扰乱市场经营秩序等行为,配合打击非法拆解点;生态环境部门要指导企业做好环境污染防治工作,依法查处环境违法行为;交通运输部门要督促机动车维修企业加强自律、不得承修报废机动车等工作;应急管理部门要对存在的重大隐患进行政府挂牌督办,参与调查处理专项行动期间发生的生产安全事故;市场监管部门要督促企业做好氧气、乙炔、丙烷等气瓶检测工作,配合做好打击非法拆解点工作;消防救援部门要督促企业落实各项消防制度和防火要求。

 

四、时间进度和工作安排

全市报废机动车回收行业优化提升专项行动自2021年5月起至2022年6月,分四个阶段进行。

(一)动员部署阶段(2021年5月底)

各地要结合工作实际,进一步细化专项行动方案,强化部门密切合作,对辖区内报废机动车回收企业进行全面动员部署,广泛宣传发动。

(二)排查整治阶段(2021年6月底前)

各地商务主管部门要会同相关职能部门组织开展全面排查工作,督促企业开展自查整改,制定排查整治计划,明确整改措施、负责人和完成时限。相关工作计划和问题清单于2021年6月底前报市商务局。

(三)集中攻坚阶段(2021年12月底前)

各地要对前期排查工作中发现的问题开展“回头看”,督促企业整改落实到位,并请于12月底前将专项行动开展情况和企业整改情况报市商务局。市各职能部门将开展“双随机一公开”联合检查,对重点企业的安全、环保风险隐患进行深入督查指导。

(四)巩固提升阶段(2022年6月底前)

各地要做好全面总结,及时推广专项行动中好的制度措施,梳理典型经验做法,充分挖掘有效的治理措施、治理方法,形成一批可复制、可借鉴的经验成果,全面提升报废机动车回收发展水平。

 

五、工作要求

(一)加强组织领导。各地要进一步提高对报废机动车回收行业优化提升专项行动重要性、紧迫性的认识,加强组织领导,强化统筹协调,抓紧制定实施方案,明确工作目标,落实部门责任,按照时序进度要求,有序有力地推进工作。

(二)强化联动协同。各地要明确报废机动车回收行业优化提升行动的部门分工,细化重点任务工作方案,明确时间进度和工作要求。各地、各有关部门要加强政企联动、条块联动、上下联动,形成整体工作合力,建立上下贯通、分工明确、共同负责的工作机制。

(三)严格督促指导。各地要及时收集、准确掌握辖区内企业的工作进展情况,实现清单管理,制定量化措施,强化跟踪督办,形成闭环管理。建立警示提示制度、通报约谈制度等,形成长效机制,巩固提升专项治理实效。

(四)加大舆论宣传。各地、各有关部门要广泛宣讲安全生产和环境保护等法律法规和典型案例,全面开展警示教育。积极利用各类媒体资源,加大宣传力度,切实营造浓厚舆论氛围。

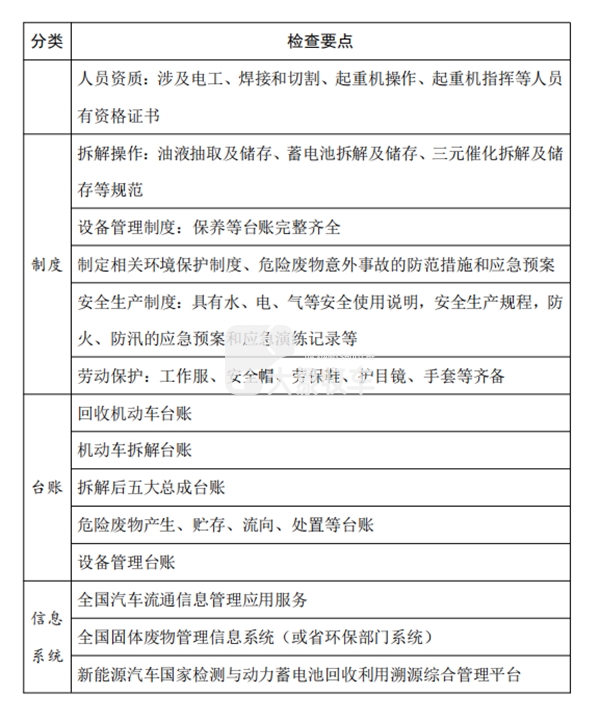
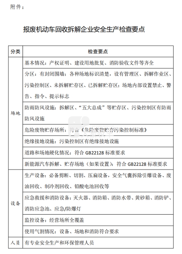
附件:报废机动车回收拆解企业安全生产检查要点

苏州市商务局

苏州市发改委

苏州市工信局

苏州市公安局

苏州市生态环境局

苏州市交通运输局

苏州市应急管理局

苏州市市场监管局

苏州市消防救援支队

2021年5月12日

 

(此件公开发布)

(来源:苏州市人民政府 原文题目:关于开展报废机动车回收行业优化提升专项行动的实施方案) 

 

声明:转载此文是出于传递更多信息之目的。若有来源标注错误或侵犯了您的合法权益,请作者持权属证明与本网联系,我们将及时更正、删除,谢谢

上一篇:【一图读懂】《湖北省报废机动车回收管理实施办法》

下一篇:【一图读懂】“十四五”节能减排综合工作方案