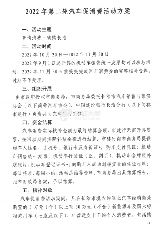
山西省长治市商务局关于开展2022年第二轮汽车促消费活动方案
来源:艾特大象 2022-10-25
为进一步激发汽车消费潜力,促进消费增长,拉动经济发展,按照山西省商务厅、山西省财政厅《关于支持开展2022年促进汽车消费工作的通知》要求,由长治市政府授权市商务局,长治市商务局委托长治市汽车销售与维修协会、中国建设银行长治分行负责共同完成核补工作,开展2022年第二轮汽车促消费活动。方案如下:




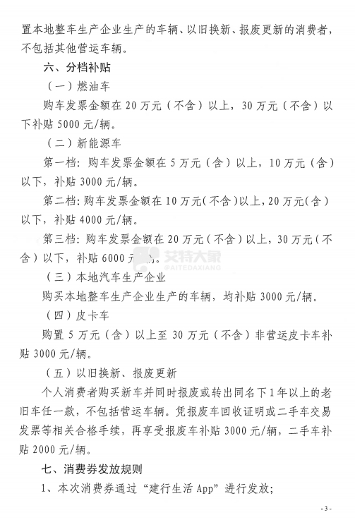
汽车类消费券具体补贴规则和操作流程是什么?
1.汽车消费补贴是在购车人享受了汽车经销商折扣让利基础上,市级财政资金针对购车人的进一步补贴。
2.汽车消费补贴直接核补给购车人,汽车经销商不得以任何方式变相享受补贴。
3.购车人先行支付购车款,并在长治区域完成购置税缴纳并办理车牌上户登记。按要求准备完善资料,通过建行生活APP上传后,由建行进行资料的审核,审核周期7-15个工作日。
4.购车人可通过建行生活APP查询资料审核进度,审核失败的资料会退回,购车人修改重新提交,重新计算排序和审核周期。
5.资料审核通过后,在市商务局官网和汽车消费专用劵支付平台及时公示核补信息及车辆销售信息。公示7日无异议后,7个工作日内将核补资金转至购车人本人银行借记卡账户。
6.本次补贴资金按照全部完整资料提交的时间顺序进行补贴,先提先补,补完为止。
7.参加本次活动的企业按照申请顺序在支付平台和报纸上进行公示。
特别提醒
购买20万(含20万)以下金额燃油车的消费者敬请按照潞州区汽车促消费活动方案执行。
来源:i长治
文中图片均来源于网络,如有侵权,请联系删除
声明:转载此文是出于传递更多信息之目的。若有来源标注错误或侵犯了您的合法权益,请作者持权属证明与本网联系,我们将及时更正、删除,谢谢