湖南省商务厅:消费者在省内报废私家车再购新能源可领5000元补贴
来源:艾特大象 2023-02-20

湖南省商务厅关于新能源汽车置换促销相关问题的解释说明
2023年2月5日,湖南省人民政府办公厅发布了《关于打好经济增长主动仗实现经济运行整体好转的若干政策措施》(湘政办发〔2023〕4号),政策提出:“2023年6月30日前个人消费者报废在湖南登记注册的符合相关标准的家用汽车,并在省内购买新能源乘用车的,凭报废车回收证明和新车购车发票等资料享受5000元资金补贴,补贴由省和购车所在市州统筹安排”。政策自发布以来,省内各汽车行业组织、经销商及广大消费者十分关注,纷纷咨询相关流程和细节等问题,现将相关热点问题解释说明如下:
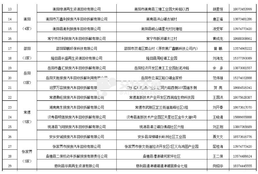
一、报废个人名下家用机动车。消费者2023年6月30日前在省内有资质的报废车回收企业报废个人名下家用汽车,并开具报废机动车回收证明,开具时间为2023年2月5日(政策发布日)-2023年6月30日。省内有资质的报废汽车回收企业名录详见附件,不具有资质的企业无法开具报废机动车回收证明。
二、在湖南购买新能源乘用车。消费者在2023年6月30日前在湖南购买新能源乘用车,开具新车购车发票,开具时间为2023年2月5日-2023年6月30,开具发票的汽车经销商登记注册地必须在湖南。
三、提交资料申领补贴。省商务厅将通过公开评选方式选定一家线上平台作为补贴申领服务平台,消费者登录线上平台申报端口提交身份证、报废机动车回收证明、新能源乘用车购车发票等资料,经审核后在指定时间内将5000元补贴发放到线上平台绑定的个人银行卡账户。
四、对于广大消费者关注的“转出个人名下家用车并购买新能源乘用车是否可申领补贴”的问题,根据目前政策规定没有纳入补贴申领范围。后续我们将会同相关部门认真研究,争取扩大受惠面。
五、具体实施细则和申领指南在2月底前通过官方网站、微信公众号及省内主要媒体前发布,消费者3月上旬可通过线上平台提交资料申领补贴。
湖南省商务厅
2023年2月16日
附件:




来源:湖南省商务厅
原标题:关于新能源汽车置换促销相关问题的解释说明
文中图片均来源于网络,如有侵权,请联系删除
声明:转载此文是出于传递更多信息之目的。若有来源标注错误或侵犯了您的合法权益,请作者持权属证明与本网联系,我们将及时更正、删除,谢谢