深圳国Ⅲ柴油货车车主,这份补贴等您领取!
来源:深圳生态环境 2025-02-17
近期,深圳已全面启动
国Ⅲ柴油货车提前淘汰补贴申领
最高可领2.3万元
淘汰越早,补贴越高!
符合条件的车主们
赶紧抓住机会申领补贴!
下面为大家详细介绍补贴申领全流程

申请条件早知道
(一)申请提前淘汰补贴的机动车应当同时符合以下条件:
1.在深圳市行政区域内注册登记的国Ⅲ排放标准柴油货车;
2.在2024年7月1日至2025年12月31日期间完成淘汰,淘汰的日期以《机动车注销证明书》载明的注销日期为准;
3.淘汰时距离强制报废年限一年及以上。
(二)有下列情形之一的机动车不予补贴:
1.已达到《机动车强制报废标准规定》中明确的强制报废情形的;
2.因自然灾害、失火、交通事故等原因造成灭失的;
3.已通过其他相关政策领取淘汰补贴的。
若想查询车辆的排放标准,可登录深圳市生态环境局官方网站(http://meeb.sz.gov.cn)或关注“深圳生态环境”微信公众号进行查询。
网站查询路径:
首页—政务服务—机动车环保业务,选择“机动车排放标准查询”。
微信公众号查询路径:
关注公众号进入菜单栏—网上办事—机动车环保业务,选择“机动车排放标准查询”。
按提示输入车辆相关信息后,即可查询到机动车在深圳核定的排放标准。
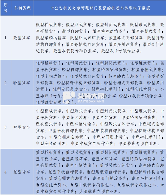
特别提醒车主们,可参与补贴的国Ⅲ柴油货车对应的车辆类型详见下表。在淘汰车辆前,请通过《机动车行驶证》或《机动车登记证书》查询并确认您的车辆类型。

二
补贴标准速了解
越早淘汰,补贴越高
相同的车型
第一阶段的补贴标准
比第二阶段的多1000元-3000元
申请补贴的机动车按照车辆类型、淘汰阶段给予相应的补贴,具体补贴标准如下:
单位:万元/辆
|
车辆类型 |
第一阶段 |
第二阶段 |
|
2024年7月1日- 2025年6月30日 |
2025年7月1日- 2025年12月31日 |
|
|
微型、轻型 |
1.00 |
0.90 |
|
中型 |
1.40 |
1.20 |
|
重型 |
2.30 |
2.00 |
注:淘汰日期的认定以《机动车注销证明书》载明的注销日期为准。
三
申请流程超便捷
第一步:车辆报废
将国Ⅲ柴油货车交售给报废机动车回收企业并取得《报废汽车回收证明》。
根据《报废机动车回收管理办法》有关规定,企业回收拆解报废机动车应取得有关资质认定。根据深圳市商务局网站公布的数据,深圳市取得报废机动车回收拆解资质的企业名单如下(截至2023年5月):
|
序号 |
企业名称 |
拆解经营 场所地址 |
联系方式 |
|
1 |
深圳市报废车回收有限公司 |
深圳市坪山区坑梓办事处人民路33号震雄工业园B区 |
0755- 26795111 |
|
2 |
深圳深汕特别合作区乾泰技术有限公司 |
深圳市深汕特别合作区鹅埠镇产业路1号乾泰工业园 |
0755- 22096771 |
|
3 |
格林美(深圳)循环科技有限公司 |
深圳市深汕特别合作区鹅埠镇西湖村伯公场格林美循环经济产业园 |
0755- 22091366
18138227976 |
第二步:注销登记
报废淘汰后补贴申领人取得深圳市车辆管理所出具的《机动车注销证明书》。
第三步:提交申请
补贴申领人可登录深圳市生态环境局官方网站(http://meeb.sz.gov.cn)或关注“深圳生态环境”微信公众号进行申请,按要求填报相关信息、上传申请材料。上传的材料务必清晰、完整,确保审核顺利通过。
(一)手机端,关注公众号进入菜单栏—网上办事—机动车环保业务—老旧车淘汰补贴申请(国Ⅲ柴油货车)。
(二)电脑端,深圳市生态环境局官网首页—政务服务—机动车环保业务—老旧车淘汰补贴申请(国Ⅲ柴油货车)。
(三)线上申报不便的车主可在工作时间携带申报材料就近选择以下现场服务点进行申报:
1.福田服务点:深圳市福田区深南大道1006号深圳国际创新中心F座5层业务服务点,电话:0755-23881080。
2.南山服务点:深圳市南山区龙珠四路58号龙井商业中心2层业务服务点,电话:0755-26769813。
3.龙岗服务点:深圳市龙岗区黄阁路383号深圳公共资源交易中心(龙岗分公司)1层业务服务点,电话:0755-89552955。
注:前往服务点办理业务可提前进行电话咨询。
另外,补贴申领人如需咨询业务
可于工作日9:00-12:00,14:00-18:00
拨打电话0755-86671234
此次同步实施了国Ⅲ柴油货车限行政策,国Ⅲ柴油货车在深圳市行政区域范围内将逐步受限。
●第一阶段,自2025年1月25日起,针对国Ⅲ大型柴油货车和国Ⅲ小型柴油货车实施每天分时段限行。
●第二阶段,自2025年7月1日起,在第一阶段的基础上另外增加了24小时的限行路段。
为保障车主有足够的时间适应限行措施,结合自身实际调整出行或生产经营活动,本次限行设置了约50天的过渡期,过渡期内违反限行禁令的车辆予以警示提醒,从2025年3月15日起,将对违反限行禁令的车辆依法查处。
事关车主们的“钱袋子”
如有需要请尽快办理哦~